疫情中高险地区为哪些/疫情高风中风险是那些地方
〖壹〗、高风险地区:指病例和无症状感染者的居住地,以及活动频繁且疫情传播风险较高的工作地和活动地等区域。通常以居住小区(村)为单位划定 ,具体范围可根据流调研判结果调整。

〖贰〗 、高风险等级地区,一般为病例和无症状感染者居住地,以及活动频繁且疫情传播风险较高的工作地和活动地等区域 。高风险区原则上以居住小区(村)为单位划定 ,可根据流调研判结果调整风险区域范围,采取“足不出户、上门服务”等封控措施。

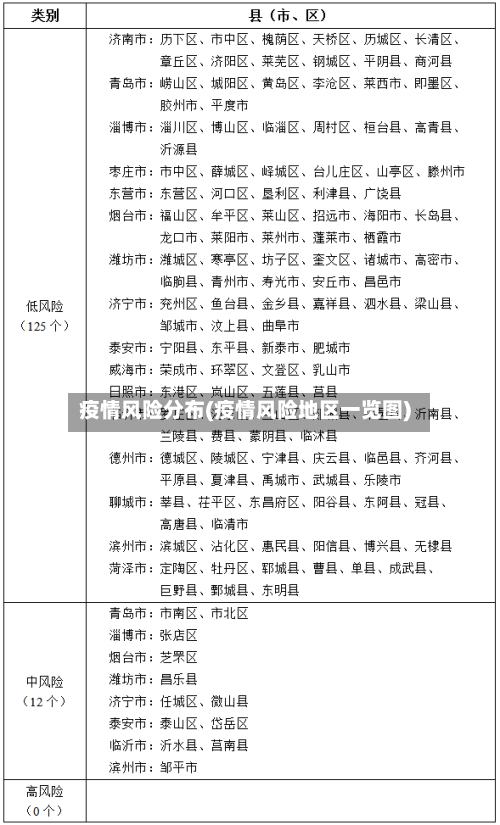
〖叁〗、只要如实回答就好了。低风险地区是指本行政区域内无确诊病例,或连续14天无新增确诊病例 。中风险地区是指本行政区域内14天内有新增确诊病例 ,累计确诊病例不超过50例;或累计确诊病例超过50例,14天内未发生聚集性疫情。高风地区县是指本行政区域内累计确诊病例超过50例,14天内有聚集性疫情发生。
怎么使用支付宝查看全国疫情风险等级
〖壹〗 、使用支付宝查看全国疫情风险等级的方法如下:打开支付宝APP:在手机上启动支付宝应用 ,确保版本为10或更高(演示基于Android 0.0.156系统) 。进入全部应用界面:在支付宝首页点击右下角【全部】按钮,进入应用列表页面。找到市民中心:在便民生活分类下,点击【市民中心】进入功能页面。
〖贰〗、打开支付宝APP:在手机上启动支付宝应用 ,确保已登录个人账号 。进入全部应用界面:在支付宝首页找到并点击【全部】选项,进入应用集合页面。定位市民中心:在便民生活分类下找到【市民中心】,点击进入相关功能页面。使用搜索功能:在市民中心界面顶部找到搜索栏,输入“疫情风险等级”进行查询 。
〖叁〗、步骤一:进入政务平台小程序打开支付宝 ,在首页搜索栏输入“政务平台 ”,点击搜索结果中的“政务平台”小程序进入。步骤二:找到风险等级查询入口在政务平台小程序界面中,浏览功能列表或使用搜索功能 ,找到“各地疫情风险等级查询”入口并点击。
〖肆〗 、点击疫情服务助手打开支付宝应用,在首页搜索栏输入“疫情服务助手 ”,或通过首页功能卡片找到该入口并点击进入。选取地区进入“疫情服务助手”页面后 ,系统默认定位当前所在城市 。若需查看其他地区,可手动点击定位按钮调整城市,或通过搜索框输入目标城市名称 ,确认后点击进入。
〖伍〗、在支付宝上查各地的疫情风险等级,可按照以下步骤操作:第一步:点击“市民中心”图标进入支付宝应用后,在首页找到并点击“市民中心 ”图标。此图标通常位于首页较为显眼的位置 ,方便用户快速找到并进入相关服务页面 。

疫情传播有哪些风险
人群聚集风险:疫情期间,人群聚集是主要的传播风险之一。近距离接触、交谈 、共同使用物品等容易造成病毒传播。密闭、通风不良的场所疫情传播风险更高 。社区传播风险:社区是疫情传播的重要场所,人员流动性大,社交活动频繁。一旦有感染者进入社区 ,容易引起社区内疫情的传播。
疫情全球传播存在世界金融市场超调、贸易保护主义升级 、全球产业链价值链重塑三重风险,我国需通过防范输入性风险、稳增长、推动经济转型升级、深化世界合作等举措应对 。
频繁参加聚集性活动:参加婚礼 、葬礼、聚会、聚餐等人员聚集的活动,尤其是在通风不良的室内场所 ,会大大增加感染风险。因为人群密集时,病毒更容易在空气中传播,而且人与人之间的接触频繁 ,一旦有感染者,很容易造成疫情的快速扩散。例如,某地一场婚礼导致多人感染新冠病毒 ,进而引发了当地疫情的小规模爆发 。
人群聚集风险 疫情期间,人群聚集是疫情传播的主要风险之一。人们通过近距离接触 、交谈、共同使用物品等方式,容易造成病毒传播。特别是在密闭、通风不良的场所 ,如商场 、餐厅、交通工具等,疫情传播的风险更高。
疫情中的风险主要包括以下几个方面:病毒传播风险 病毒通过各种传播方式,如飞沫传播、接触传播 、空气气溶胶传播等,在人群中迅速扩散 。在密闭、拥挤、通风不良的环境下 ,病毒传播的风险更高。人群感染风险 免疫力较低的人群,如老年人 、儿童、慢性疾病患者等,感染风险相对较高。
联合国艾滋规划署发布艾滋感染者分布图,亚太地区不容忽视
联合国艾滋规划署发布的《2025年全球艾滋病最新报告》显示 ,2024年全球HIV感染者分布呈现显著地区差异,亚太地区感染者数量占全球总数的17%,共计690万人 ,是全球HIV疫情第二大集中区域,具体分布情况如下:东非和南部非洲:仍是全球HIV感染最严重的地区,感染者占比达52% ,共计2110万人 。
联合国艾滋病规划署报告显示,2023年亚太地区艾滋感染者人数预计达670万,成为继非洲东部和南部之后全球艾滋感染者比较多的地区。具体信息如下:亚太地区整体感染情况2023年亚太地区艾滋感染者总数约670万 ,新增感染病例15万例,占全球新增病例的23%;同时该地区有15万例艾滋相关死亡病例。
高精度艾滋病地图揭示了艾滋病在地区分布和变化上存在巨大差异,同一国家内不同地区间差异显著,部分国家感染率不降反升 ,且传统省级统计精度不足,需更高精度分析以制定针对性防控措施 。
联合国艾滋病规划署(UNAIDS)发布的《2023全球艾滋病防治进展报告:终结艾滋病之路》显示,2022年全球新增130万艾滋病病毒感染者 ,63万人死于艾滋病相关疾病。 以下是报告核心内容的详细阐述:地区分布与增长趋势 亚洲和太平洋地区:占全球新增感染的23%,部分国家新发感染病例呈快速上升趋势。
数据支撑的增长趋势联合国艾滋病规划署(UNAIDS)指出,菲律宾是亚太地区艾滋病例增长最快的国家 。自2010年以来 ,菲律宾新感染艾滋病毒的人数增加了两倍以上,其中15-24岁年轻群体的感染率增长尤为显著,增幅达216%。这一数据直接印证了菲律宾艾滋疫情在亚洲的快速扩散态势。
联合国艾滋病规划署报告显示 ,2022年全球新增约130万名艾滋病病毒感染者,总感染人数约3900万,抗艾进展与挑战并存 。全球总体数据与治疗进展感染规模:2022年全球新增艾滋病病毒感染者约130万 ,总感染人数达3900万。
疫情风险区是怎么划分的
〖壹〗、疫情风险区的划分主要依据病例数量、传播风险 、区域特征及防控需求,通常分为高、中、低风险区,具体标准及查看方式如下:划分标准高风险区:病例数较多,且存在明显社区传播风险(如聚集性疫情)。通常以小区 、村组或楼栋为单位划定 ,实行“足不出户、上门服务”的封控措施。
〖贰〗、原风险等级划分标准 低风险地区:需满足两个条件之一:一是区域内无确诊病例;二是连续14天无新增确诊病例 。根据《新型冠状病毒肺炎防控方案(第九版)》,低风险地区还指中高风险区所在县(市 、区、旗)内除中高风险区外的其他区域。
〖叁〗、高风险地区的定义:这类地区通常是指在一定时间内(通常是14天)累积新冠病例数超过50例,并且这段时间内发生过聚集性疫情。 中风险区域的特征:14天内出现过新增新冠确诊病例 ,但累计确诊病例数未超过50例;或者累计确诊病例超过50例,但在14天内没有发生聚集性疫情 。
微信怎么看疫情中高风险地区?
选取“防疫查询”功能:在“城市服务 ”页面中,通过搜索或浏览找到“防疫查询”选项并点击。此功能专门提供疫情防控相关信息的查询服务。点击“全国中高风险疫情地区”:在“防疫查询 ”页面中 ,找到“全国中高风险疫情地区”选项并点击 。系统将自动加载并显示最新数据。
打开微信搜索功能打开手机中的微信app,点击顶部“搜索”选项。进入粤省事小程序在搜索页面输入“粤省事”,点击搜索结果中的“粤省事 ”小程序 。进入疫情区域页面在粤省事首页点击“疫情区域”选项 ,进入风险地区查询页面。查看风险地区名单页面会直接显示全国高风险和中风险地区列表,用户可滑动查看完整信息。
在手机上查看全国中高风险疫情地区,可通过微信《扫码抗疫情》小程序实现 ,具体步骤如下:步骤一:进入《扫码抗疫情》小程序打开微信,点击顶部“搜索小程序”栏,输入“扫码抗疫情 ”,在搜索结果中选取并进入该小程序 。
核心步骤:打开微信 ,通过“支付-医疗健康”入口进入疫情查询页面,选取风险地区功能查看具体信息。详细流程:进入医疗健康模块打开微信后,点击底部菜单栏的“我” ,选取“支付 ”选项,在支付页面中找到“医疗健康”功能并点击进入。
通过微信查看全国中高风险疫情地区的具体操作步骤如下:打开微信并进入小程序界面启动微信后,点击底部导航栏的“发现”选项 ,在发现页中选取“小程序 ”功能入口。搜索并进入国家政务服务平台在小程序搜索框中输入“国家政务服务平台”,点击搜索结果中的官方小程序进入 。









