合肥刚刚通报!暂停中同蓝博检测服务
〖壹〗 、合肥暂停北京中同蓝博医学检验实验室在合肥的检测服务 ,待全面检查完成后视情恢复。具体信息如下:事件背景:5月28日,北京通报发现“北京中同蓝博医学检验实验室 ”在核酸检测过程中涉嫌违法犯罪 。北京市卫健委组织专家对阳性病例既往阴性检测结果的样本溯源检查,发现该实验室存在严重违规行为。

〖贰〗、正规。北京中同蓝博医学检验实验室有限公司始创于2007年 ,隶属于中国核工业集团公司,中央企业,是一家集临床检验服务、科研与开发 、临床试验服务为一体的独立医学实验室 。中同蓝博现已发展成为连锁化、集团化经营的医学实验室集团公司 ,分别在成都、武汉 、合肥设有三家子公司。

〖叁〗、月29日,据平安北京通报,中同蓝博因涉嫌违法犯罪被立案侦查,这已是近期北京第三家被查的核酸检测机构。此次事件暴露出中国同辐对北京中同蓝博的监督管理存在漏洞 ,我们深感自责,已经第一时间成立工作专班,全力配合有关部门的工作 。北京中同蓝博医学检验实验室隶属于北京中同蓝博医学检验实验室有限公司。
〖肆〗、加强监督检查:医疗机构是样本外送检测的责任主体 ,需加强事前、事中 、事后监督检查,确保外送检测的质量和安全。规定对患者的影响知情权得到保障:湖南的文件要求在履行第三方检测服务时,须获得患者知情同意书。
合肥高新区关于在密接人员筛查中发现1例核酸检测阳性情况通报
0月11日 ,合肥高新区在密接人员核酸筛查中发现1例阳性感染者朱某某(女,22岁,现住新华学院宿舍) ,已转运至定点医院隔离治疗 。 市、区两级立即启动应急响应,开展流调溯源、隔离管控及环境消杀等工作。
合肥新站区新冠肺炎阳性感染者活动轨迹一览:》》新站高新区关于1名密接人员核酸检测阳性情况通报:感染者社会面活动轨迹如下:10月8日,18:40—21:16在京商商贸城K区其摊位经营 ,22:40在淮海大道东北馄饨水饺小摊购买晚餐。10月9日,12:20在北岗花园17栋101室取快递,15:37—22:43在其摊位经营 。
庐江县关于1名密接人员核酸检测阳性情况通报10月12日,庐江县在集中隔离密接人员核酸筛查中发现 ,吕某某核酸检测初筛结果异常,经市疾控中心复核确认阳性,立即转运至定点医院隔离治疗。
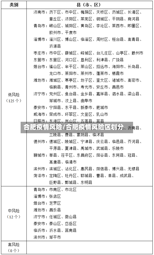
合肥疫情风险等级
〖壹〗 、想要查询合肥地区的疫情风险等级 ,可以使用“国务院客户端”小程序或“国家政务服务平台”小程序。使用“国务院客户端 ”小程序时,可以通过微信扫描下方二维码直接进入小程序,也可以长按二维码识别进入 ,或者直接在微信中搜索“国务院客户端”小程序并点击进入 。
〖贰〗、在微信中,你可以通过搜索“国务院客户端”小程序来查询合肥的疫情风险等级。此外,你也可以通过长按识别下方的小程序码直接进入。进入小程序后 ,你会在“便民服务 ”栏下找到“疫情风险查询”的入口,点击进入后,你就能看到疫情风险等级查询页面 。
〖叁〗、根据《新型冠状病毒肺炎防控方案(第九版)》相关规定 ,结合我市当前疫情防控工作实际,经专家组综合分析竖塌槐研判,决定自2022年11月5日0时起,以下9个中风险区调整为低风险区:瑶海区:东至郎溪路 ,西至采石路,北至乐水路,南至和平路 ,除乐水苑小区以外区域。
〖肆〗 、低风险等级。通过查询疫情实时大数据报告了解到,截止于2022年11月15日了解到,合肥市新增病例5例 ,属于低风险地区 。合肥,简称“庐”或“合”,古称庐州、庐阳、合淝 ,安徽省辖地级市。
〖伍〗 、低风险等级。合肥位于安徽省是没有疫情疫情的属于低风险等级,截止于2022年11月11日,通过查询安徽省疫情防控显示 ,安徽省属于常态化防控区域。

合肥疫情风险等级查询入口
〖壹〗、想要查询合肥地区的疫情风险等级,可以使用“国务院客户端 ”小程序或“国家政务服务平台”小程序 。使用“国务院客户端”小程序时,可以通过微信扫描下方二维码直接进入小程序,也可以长按二维码识别进入 ,或者直接在微信中搜索“国务院客户端 ”小程序并点击进入。
〖贰〗、在微信中,你可以通过搜索“国务院客户端”小程序来查询合肥的疫情风险等级。此外,你也可以通过长按识别下方的小程序码直接进入 。进入小程序后 ,你会在“便民服务”栏下找到“疫情风险查询 ”的入口,点击进入后,你就能看到疫情风险等级查询页面。
〖叁〗 、下载与登录 扫描下方二维码 ,下载“皖事通”APP,注册并登录。进入服务 在皖事通APP首页左上角选取“安徽省”,下滑首页至“主题专区 ” ,点击“疫情防控专区”进入,找到“疫情风险等级查询”服务进入;或直接在首页搜索栏输入“疫情风险等级查询 ”进入服务 。
合肥疫情风险等级查询(入口+流程)
〖壹〗、在微信中,你可以通过搜索“国务院客户端”小程序来查询合肥的疫情风险等级。此外 ,你也可以通过长按识别下方的小程序码直接进入。进入小程序后,你会在“便民服务”栏下找到“疫情风险查询”的入口,点击进入后,你就能看到疫情风险等级查询页面 。
〖贰〗、想要查询合肥地区的疫情风险等级 ,可以使用“国务院客户端 ”小程序或“国家政务服务平台”小程序。使用“国务院客户端”小程序时,可以通过微信扫描下方二维码直接进入小程序,也可以长按二维码识别进入 ,或者直接在微信中搜索“国务院客户端 ”小程序并点击进入。
〖叁〗、进入“搜一搜”:在微信顶部搜索栏点击“搜一搜”,输入关键词“中国政府网 ” 。进入中国政府网公众号:在搜索结果中选取“中国政府网”官方公众号,点击进入其主页。点击“服务”选项:在中国政府网公众号界面下方菜单栏中 ,找到并点击“服务 ”按钮。
〖肆〗 、打开国家政务服务平台打开支付宝应用,在搜索栏输入“国家政务服务平台”,搜索后点击进入该平台。进入疫情风险等级查询入口在国家政务服务平台首页或功能列表中 ,找到“各地疫情风险等级查询”选项,点击进入查询页面 。
合肥现在是什么风险等级
〖壹〗、调整后,合肥市无中、高风险区 ,全域实施常态化防控措施。
〖贰〗 、合肥属于低风险,手持48小时核酸证明可以自由出入。
〖叁〗、来(返)肥人员要主动配合落实防疫要求,高风险地区来(返)肥人员,进行7天集中医学观察;中风险地区来(返)肥人员 ,有集中隔离意愿的,提供免费服务 。对居家医学观察人员的家庭成员,允许休假4天。继续从严管理进口冷链食品和非冷链物品 ,做到应查尽查,切实做好“人、物和环境 ”同防。
〖肆〗 、信用等级含义“AA+”主体信用等级表明瑶海国资集团偿还债务的能力极强,基本不受不利经济环境的影响 ,违约风险极低 。这一评级反映了公司在资产质量、盈利能力、现金流稳定性及偿债能力等方面表现优异,具备较高的信用资质。
〖伍〗 、例如,一级风险可能对应高危害性、易激化的矛盾 ,二级风险对应中等危害性,三级风险对应低危害性或可自行化解的矛盾。
〖陆〗、低风险地区 。合肥市已经好久没有新增确诊病例或疑似病例了,按讲是疫情低分险地区了。安徽合肥是首座国家科技创新型城市 ,还是首批三座国家园林城市之一,自然景色秀丽多姿,文化古迹甚多。我来介绍一下合肥三处历史名胜 。逍遥津公园,三河古镇 、包河公园。








