东阳光炒股亏了6个亿 收购秦淮数据有息负债飙升至155亿元

  炒股就看金麒麟分析师研报 ,权威,专业,及时 ,全面 ,助您挖掘潜力主题机会!

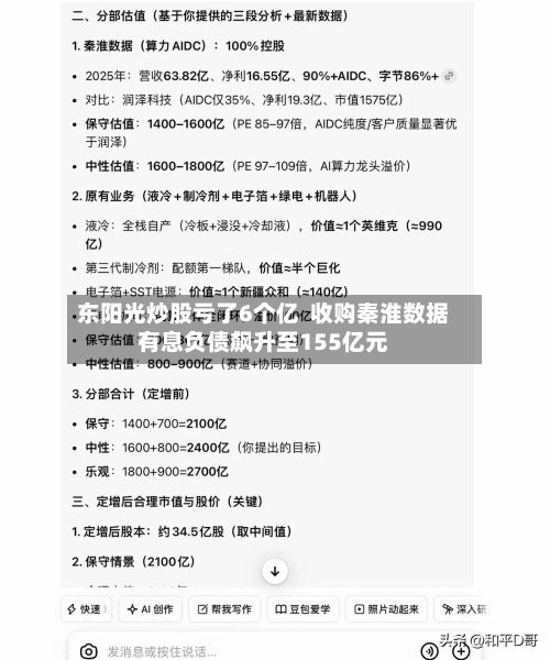
东阳光炒股亏了6个亿  收购秦淮数据有息负债飙升至155亿元-第1张图片

  来源:江苏经济报

东阳光炒股亏了6个亿  收购秦淮数据有息负债飙升至155亿元-第2张图片

标签:

相关推荐

  • 【安徽近来疫情,安徽近来疫情状况】

    【安徽近来疫情,安徽近来疫情状况】

    安徽15日新增本土“16+139”022年7月15日0-24时,安徽省报告新增本土确诊病例16例,新增本土无症状感染者139例,具体情况如下:新增本土确诊病例:共16例,分布在蚌埠市,其中怀远县15例、禹会区1例。新增本土无症状感染者:共139例,均在蚌埠市,其中怀远县135例、禹会区4例。个人账户养老金:以9000元档缴费15年为例,个人账户总额约1...

    2026/04/21
  • 永鼎股份(600105.SH):2025年净利润同比增长280.43%

    永鼎股份(600105.SH):2025年净利润同比增长280.43%

    格隆汇4月20日丨永鼎股份(600105.SH)发布2025年年报显示,公司全年实现营业收入52.87亿元,同比增长28.60%;归母净利润2.34亿元,同比增长280.43%;扣非归母净利润2.27亿元,同比增长398.61%。拟对全体股东10派0.15元。...

    2026/04/21
  • 成都昨日疫情确诊(成都疫情昨日新增病例)

    成都昨日疫情确诊(成都疫情昨日新增病例)

    成都昨日新增境外输入确诊病例2例月23日成都市新增2例境外输入新冠肺炎确诊病例,系既往无症状感染者订正,无新增本土病例。以下为具体信息:病例基本情况患者1:21岁,英国留学生。3月17日从伦敦乘MU552航班至上海,18日转乘CA4514航班抵蓉。入境时体温正常,无异常症状,转送至集中隔离点检测。月30日,成都市新增境外输入新冠肺炎确诊病例2例,其中1例...

  • 肇东有疫情吗/黑龙江肇东市有疫情吗

    肇东有疫情吗/黑龙江肇东市有疫情吗

    肇东封城是真的吗经查询黑龙江省肇东市疫情,截止2022年9月23日肇东市现有确诊病例1例,已连续12天无新增确诊病例,属于低风险地区,没有封城。肇东市是黑龙江省绥化市的一个县级市,位于黑龙江省西南部松嫩平原中部。不能。肇东市位于黑龙江省绥化市。通过查询相关资料显示:截止到2022年9月21日,肇东属于中风险区,还处于封城中,所以9月7日是不能解封的,解封时...

    2026/04/21
  • 【杭州抗击疫情,杭州抗疫情况】

    【杭州抗击疫情,杭州抗疫情况】

    周建华:防疫战场上的老兵〖壹〗、周建华是防疫战场上的老兵。以下是关于他的具体事迹:抗击非典的先锋:在2003年抗击非典的战斗中,周建华毫不犹豫地放弃节假日,第一时间奔赴现场,凭借精准判断和果断措施,成功遏制了疫情的扩散,因此被拱墅区授予抗击非典先进个人的荣誉。〖贰〗、汶川大地震发生后,杭州市卫生局组建的第一支赴川救援队奔赴灾区,作为经验丰富的老兵,周建华主...

    2026/04/21
  • 广饶疫情动态(广饶最新疫情)

    广饶疫情动态(广饶最新疫情)

    现在广饶解封了吗〖壹〗、现在广饶解封了。因为通过查询相关公开信息截止于2022年11月15日广饶地区在过去14日内没有新冠疫情出现,所以防疫防控情况是处于常态化地区,防疫管控措施要求是自市外入(返)东营人员,务必提前3天主动向目的地社区(村居)、住宿宾馆和单位报备,同时扫描即时通自主报备。省外人员入(返)东营前,须完成山东健康码申领、核酸检测、行程报备等准...

    2026/04/21
  • 战疫情图形/疫情战役图片素描

    战疫情图形/疫情战役图片素描

    病毒插图-幼师创作暖心插画致敬抗疫工作者,你如何评价这位幼师的作品...〖壹〗、这位幼师也是很善良的,通过自己的理解,将那些温暖的抗疫画面记录下来。这位幼师的作品非常的精彩。幼师在大家印象当中就是和小孩子一起玩耍的,能够成为一名幼师,也确实要付出很多的勇气,同时也要学习很多的才艺,绘画便是其中一种。这位幼师是杭州市的一位老师,因为在校园当中看到了很多很有意...

    2026/04/21
  • 【安徽丧事疫情,安徽疫情办酒席最新消息】

    【安徽丧事疫情,安徽疫情办酒席最新消息】

    禁止燃放烟花炮竹,2020疫情期间农村老人去世过程!〖壹〗、020年疫情期间农村老人去世过程因禁止燃放烟花爆竹和防疫要求呈现简化、低调的特点,丧事从简且仪式受限,仅少量鞭炮象征性燃放,土葬仍为主要方式。具体过程如下:丧事筹备与人员到场2020年春节期间,受低温天气和老年人体质影响,某农村地区多位老人去世。因疫情管控,丧事需从简处理。〖贰〗、020年疫情期...

    2026/04/21
  • 美伊紧张局势升级,世界
油价跳涨6%

    美伊紧张局势升级,世界 油价跳涨6%

      周一早盘交易中,油价上涨逾6%,因市场担忧美国扣押一艘伊朗货船后,美伊停火可能破裂,且霍尔木兹海峡的航运基本仍处于中断状态。  截至格林尼治标准时间7:52,布伦特原油期货上涨5.51美元,涨幅6.1%,报每桶95.89美元;美国西德克萨斯中质原油期货上涨5.46美元,涨幅6.5%,报每桶89.31美元。  上周五,在伊朗表示所有商船可在停火剩余时间...

    2026/04/21
  • 【疫情共几集,疫情有多少天结束】

    【疫情共几集,疫情有多少天结束】

    济南市西营大集疫情开市时间〖壹〗、每月四号、九号。济南市西营大集疫情开市时间是每月四号、九号。大集或称大市,一般是指贸易数量较大,赶集人数较多的集市。〖贰〗、西营大集因地域不同(山西交城、湖南宁乡、辽宁朝阳),时间表存在差异,需结合具体地点查询:山西吕梁交城县西营村集:按农历尾数赶集,固定日期为初十廿初十廿九,2025年12月17日(农历十月廿八)不在赶...

    2026/04/21
返回顶部