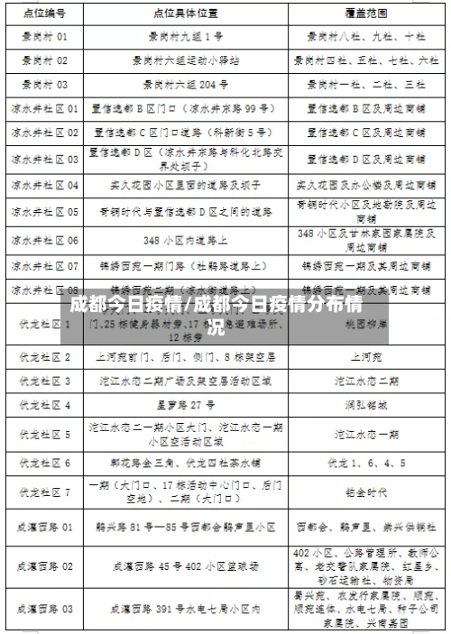
成都:9月1日18时起,全体居民原则居家
成都市自2022年9月1日18时起实施全体居民原则居家管理措施,以应对严峻的疫情防控形势。具体信息如下:疫情数据与风险区截至8月31日24时 ,成都新增本土确诊病例106例、无症状感染者51例,共有高风险区198个 、中风险区183个 。疫情呈现扩散态势,防控压力持续增大。

事件背景:成都地区宣布9月1日至4日开展全员核酸检测 ,并要求今日18时起全体居民原则居家。在此背景下,一位网名为“热带雨林”的网友因发布涉疫言论被行政拘留15天 。言论影响:“热带雨林 ”的言论在社交媒体上迅速传播,引发了成都居民的广泛关注和讨论。

月1日成都实施全体居民原则居家措施 ,此前8月已面临持续挑战。8月成都疫情形势严峻:8月期间,成都多次出现本土确诊病例及无症状感染者,疫情防控压力持续增大 。高温天气与疫情叠加 ,导致部分区域实施临时管控,居民生活受到一定影响。例如,部分商场、景区暂停开放,餐饮场所限制堂食 ,公共交通调整运营频次。

成都自9月1日18时起全体居民原则居家,还有哪些防疫信息值得关注?第一:在9月1日18:00起,全体居民实行原则上居家隔离 ,非本小区的不得进入,禁止小区内聚集,每户居民每天可以派一人凭24小时以内的核酸证明外出一次采买生活物资 ,有外出就医和其他需求的需要,经过社区同意便可出入小区 。
成都要封城了吗:9月1日18时起,全体居民原则居家 9月1日18时起 全体居民原则居家 近来成都疫情大家都比较担忧 ,由于病例活动轨迹涉及多个人员聚集的公共场所,致使多人被感染,本轮疫情感染人数也随之激增。
原则上所有居民在家 ,非居民不得进入社区。进入农村地区受到严格控制,外国人必须报告。社区不聚集、不聚集,24小时内,每户一人持核酸阴性证明 ,每天外出购买生活用品1次 。有医疗和其他特殊需要的居民,经所在社区同意,可以出入社区。
成都入境隔离场所一工作人员核酸阳性
〖壹〗 、月16日成都市在入境人员集中隔离场所工作人员例行检测中发现1例新冠肺炎确诊病例 ,该病例为男性,系隔离场所工作人员,已闭环转运至定点医院治疗 ,密切接触者及环境样本检测均为阴性。病例基本情况该工作人员在12月4日至16日期间严格遵循闭环管理要求,期间多次核酸检测结果均为阴性 。
〖贰〗、成都入境隔离自12月21日晚起实施“2+3”政策,即2天集中隔离加3天居家隔离 ,但近来尚未有官方通告发布,需以官方信息为准。 以下为详细情况:政策内容:多位在四川成都隔离的网友分享,12月21日晚被酒店通知实施新的隔离政策“2+3”。
〖叁〗、月:广州东海大厦隔离酒店工作人员徐某某(女 ,42岁)例行检测阳性,初步判断与境外输入病例相关 。12月:白云区隔离酒店工作人员谢某(男,50岁)例行检测阳性,其生活 、工作场所核酸检测均为阴性 ,感染源未明确。
〖肆〗、月29日成都新增境外输入确诊病例1例为中国籍,从柬埔寨抵蓉后隔离期间由无症状感染者转为确诊,具体情况如下:病例基本信息:中国籍 ,从柬埔寨乘坐KR961次航班,于12月22日抵达成都。入境后立即被集中隔离观察 。

今日成都疫情新增在哪里
〖壹〗、新增病例在蓉轨迹 4月7日 金堂县:五凤镇金箱村12组露天机械堆场 新都区:成都传化物流基地 4月8日 新都区:成都传化物流基地 、广安蜀香鱼庄川菜馆(宝光大道南段1185号)4月9日-11日 新都区:成都传化物流基地 温馨提示:请与上述轨迹有重叠的市民立即向社区和单位(或居住的酒店)报备,并尽快接受核酸检测。
〖贰〗、月23日成都市新增2例境外输入新冠肺炎确诊病例 ,系既往无症状感染者订正,无新增本土病例。以下为具体信息:病例基本情况 患者1:21岁,英国留学生 。3月17日从伦敦乘MU552航班至上海 ,18日转乘CA4514航班抵蓉。入境时体温正常,无异常症状,转送至集中隔离点检测。
〖叁〗、截至2月23日24时 ,成都市已连续三日无新增新冠肺炎确诊病例。以下是具体信息:新增病例情况:2月23日当天,成都市无新增新冠肺炎确诊病例 。结合公开信息可推断,此前两日(2月21日、22日)也未报告新增病例,实现连续三日零新增。









