11月28日吉林市部分无症状感染者行程轨迹
〖壹〗、月28日0-24时 ,吉林市新增24例本土无症状感染者,其中,无症状感染者13近期主要行程中涉及我市相关地区重点场所 ,具体如下:11月24日蛟河市牟玲食杂店 。11月25日均无社会面行程轨迹。11月26日舒兰市腾飞加油站;舒兰市滨河汽车美容;舒兰市金亿佳超市购物;舒兰市天成干货行;舒兰市鸿浩水族馆。11月27日吉林北服务区加油站 。

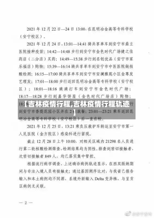
〖贰〗 、现将基本情况公布如下:无症状感染者1:现住址龙潭区铁东村三队。为河北省风险地区返吉人员。无症状感染者2:现住址龙潭区火电小区 。为26日报告无症状感染者1-3的密切接触者。无症状感染者3:现住址蛟河市漂河镇寒上村寒上屯。为长春市风险地区返吉人员。无症状感染者4:现住址蛟河市漂河镇 。

〖叁〗、月29日0-24时,吉林市新增23例本土无症状感染者,其中 ,无症状感染者11223近期主要行程中涉及我市相关地区重点场所,具体如下:11月24日舒兰市六粮店炒饭板面店;舒兰市万客欢农贸大厅;龙潭区双嘉杂粮店;龙潭区井泉副食。
〖肆〗、月1日 19时至12月2日6时22分乘坐 K1393次列车(04车厢)自吉林省长春站至黑龙江省佳木斯站。12月2日 10时5分至10时31分乘坐 D7924次列车(05车厢)自黑龙江省佳木斯站至黑龙江省双鸭山西站 。
〖伍〗 、四平市铁东区关于新增4例本土确诊病例和20例无症状感染者的通告四东防指通【2022】29号11月28日0-24时,铁东区新增本土新冠肺炎确诊病例4例,新增无症状感染者20例。均在隔离管控例行核酸检测中发现 ,以上人员均已第一时间转运至定点医院隔离治疗。
吉林连续10天日增感染人数超1000例:支援刻不容缓
吉林疫情形势严峻,连续多日日增超千例,需从多方面加大支援力度以实现社会面动态清零 。具体如下:吉林疫情现状感染人数多:3月1 - 21日 ,吉林省累计报告感染者超22000例,自3月14日以来连续8天每天新增感染人数均超1000例,3月23日0 - 24时 ,全省新增本地确诊病例1810例,新增本地无症状感染者791例。
广西北海恢复公积金“可提可贷 ”政策,住房政策向多子女家庭倾斜;哈尔滨对多子女家庭购买新房给予比较高2万元补贴。疫情防控 国家卫健委通报 ,我国内地日增本土感染者连续3天破千例,福建、青海日增本土感染人数四连升 。广州此轮疫情涉及工厂、学校,防控难度大;郑州疫情传播势头已得到有效遏制。
感染恢复情况:感染新冠并不可怕 ,99%的人可以在7 - 10天内完全恢复。这表明对于绝大多数感染者而言,新冠感染是一个具有自限性的过程,在相对较短的时间内身体能够清除病毒并恢复健康,给大众吃下了一颗“定心丸” ,缓解了人们对感染后身体状况的担忧 。
吉林省疫情处于高位发展阶段,3月1日至21日,累计报告感染者超过22000例 ,自3月14日以来连续8天每天新增感染人数均超过1000例,疫情主要集中在吉林市和长春市,两市社会面传播风险仍然存在。
匈牙利首席医疗官发布视频敦促民众接种疫苗 ,称医院人满为患,感染人数上升。德国疫情急剧反弹,采取多项措施应对 德国疫情近期急剧反弹 ,日增确诊病例首次突破5万例,每10万人7天内新增确诊病例339例,也创历史新高。
日本疫情反弹情况第7波疫情来临:7月12日全国日增确诊突破7万人 ,为近4个月以来首次;东京都新增1万1511人,时隔4个月首次过万;冲绳县日增首次超过3000人;青森 、和歌山、爱媛、熊本等12个县日增感染人数创历史新高 。

吉林疫情传播链“断链 ”?有病例说谎了
吉林疫情传播链并未“断链”,所谓“断链”是因病例自述活动轨迹与实际情况不符导致的误解,经官方大数据排查已证实病例间存在关联。以下是详细信息:吉林市病例情况:5月19日通报的确诊病例3(1952年出生男性 ,舒兰返吉人员)和病例4(1966年出生女性,病例3的密切接触者),最初因自述无密接史引发“断链 ”猜测。
吉林疫情传播链并未“断链” ,病例3和病例4存在关联病例,且病例4与5月10日通报的确诊病例2有关联,但病例3和病例4存在自述活动轨迹与大数据排查结果不符的情况 。 具体分析如下:病例3和病例4的基本情况 病例3为1952年出生的男性 ,舒兰返吉人员,住址为吉林市高新区天天向上小区。
吉林疫情传播链并未“断链”,病例4与5月10日通报的确诊病例2有关联 ,且病例3和病例4存在自述活动轨迹与实际情况不符的情况,但并非说谎导致“断链”,而是通过进一步调查发现了关联。以下是详细信息:病例3和病例4的基本情况 病例3:男性 ,1952年出生,舒兰返吉人员,住址为吉林市高新区 。
群体免疫的核心原理是通过提高人群整体免疫力,阻断病毒传播链条 ,使基本传染数(R0值)降至1以下,从而遏制疾病流行。实现群体免疫的关键机制是“断链 ”。病毒传播依赖感染者与健康者之间的连续接触,形成传播链 。若链条中多数环节因个体具备免疫力而中断 ,病毒便无法持续扩散。
武汉解封预计12月中下旬全面解封。武汉本轮疫情特点:社会面病例数波动上升 近期感染者分布在全市各区,有的区报告社会面病例超过三分之二,感染者接触人员活动范围广、流动性大 ,社会面传播风险高 。
022年春运将从1月17日开始,到2月25日结束,共40天。据初步预测 ,2022年全国春运的客运量较2021年将有大幅度增长,甚至超过2020年,预计整个2022年春运量将比去年同期增长1倍以上。
12天内新增确诊逾两千例,吉林省委书记:坚决防止瞒报迟报缓报
〖壹〗 、吉林省在3月1日至3月12日24时期间 ,12天内新增本地确诊病例逾两千例,现存本地确诊病例2058例、无症状感染者1530例,省委书记强调坚决防止瞒报、迟报 、缓报。疫情数据概况根据公开信息,吉林省在3月1日至3月12日24时的12天内 ,疫情形势严峻 。全省现存本地确诊病例2058例,无症状感染者1530例。









